Skip to main content
Laman Utama
Maklumat Korporat
Mahkamah Syariah Negeri Melaka
Profil
Latar Belakang
Dasar Kualiti
Visi, Misi & Moto
Logo Jabatan
Perutusan YAA Ketua Hakim Syarie Melaka
Piagam Pelanggan
Piagam Pelanggan MSNM
Pencapaian Piagam Pelanggan
Carta Organisasi
Senarai Ketua Hakim Syarie
Pengiktirafan
Majlis Bersama Jabatan (MBJ)
Kelab Kebajikan, Sukan & Rekreasi
Ketua Pegawai Digital (CDO)
Profil Bahagian
Unit Dasar dan Penyelidikan
Unit Khidmat Pengurusan dan Sumber Manusia
Unit Kewangan
Bahagian Sokongan Keluarga
Unit Teknologi Maklumat dan Komunikasi
Unit Sulh
Unit Rekod
Unit Pusat Sumber
Unit Pendaftaran dan Rekod
Profil Mahkamah
Mahkamah Rayuan Syariah
Mahkamah Tinggi Syariah
MRS Daerah Melaka Tengah
MRS Daerah Alor Gajah
MRS Daerah Jasin
MRS Sungai Rambai Daerah Jasin
MRS Masjid Tanah Daerah Alor Gajah
Kualiti Jabatan
EKSA
ISO
Perkhidmatan
Aplikasi Dalam Talian
Aplikasi Mudah Alih
Intranet MSNM
Sistem E-Daftar Surat
Sistem Pengurusan Rekod MSNM
Pengiraan Faraid
Sistem E-Syariah V3
Rujukan
Dasar & Pekeliling
Pekeliling KHS
Arahan KHS
Enakmen & Arahan Amalan
Enakmen
Arahan Amalan
Kadar Fi Dan Kos
Penerbitan
Alasan Penghakiman
Mahkamah Tinggi Syariah
Mahkamah Rendah Syariah
Risalah
Keratan Akhbar
Sumber
Dasar Keselamatan ICT
Tips Keselamatan ICT
Data Terbuka (Dataset)
Muat Turun Borang
Borang Awam
Borang Peguam
Pustaka Media
Galeri Gambar
Galeri Audio
Galeri Video
Koleksi Perutusan
Statistik
Arkib
Pengumuman
Berita & Aktiviti
Hubungi Kami
Peta Lokasi
Borang Aduan/ Maklumbalas/ Cadangan
Direktori Jabatan
Direktori Jabatan
Laman Utama
Maklumat Korporat
Mahkamah Syariah Negeri Melaka
Profil
Latar Belakang
Dasar Kualiti
Visi, Misi & Moto
Logo Jabatan
Perutusan YAA Ketua Hakim Syarie Melaka
Piagam Pelanggan
Piagam Pelanggan MSNM
Pencapaian Piagam Pelanggan
Carta Organisasi
Senarai Ketua Hakim Syarie
Pengiktirafan
Majlis Bersama Jabatan (MBJ)
Kelab Kebajikan, Sukan & Rekreasi
Ketua Pegawai Digital (CDO)
Profil Bahagian
Unit Dasar dan Penyelidikan
Unit Khidmat Pengurusan dan Sumber Manusia
Unit Kewangan
Bahagian Sokongan Keluarga
Unit Teknologi Maklumat dan Komunikasi
Unit Sulh
Unit Rekod
Unit Pusat Sumber
Unit Pendaftaran dan Rekod
Profil Mahkamah
Mahkamah Rayuan Syariah
Mahkamah Tinggi Syariah
MRS Daerah Melaka Tengah
MRS Daerah Alor Gajah
MRS Daerah Jasin
MRS Sungai Rambai Daerah Jasin
MRS Masjid Tanah Daerah Alor Gajah
Kualiti Jabatan
EKSA
ISO
Perkhidmatan
Aplikasi Dalam Talian
INTRANET MSNM
Sistem E-Daftar Surat
Sistem Pengurusan Rekod MSNM
Pengiraan Faraid
Sistem E-Syariah Versi 3
Rujukan
Dasar & Pekeliling
Pekeliling KHS
Arahan KHS
Enakmen & Arahan Amalan
Enakmen
Arahan Amalan
Kadar Fi Dan Kos
Penerbitan
Alasan Penghakiman
Mahkamah Tinggi Syariah
Mahkamah Rendah Syariah
Risalah
Keratan Akhbar
Sumber
Dasar Keselamatan ICT
Tips Keselamatan ICT
Data Terbuka (Dataset)
Muat Turun Borang
Borang Awam
Borang Peguam
Pustaka Media
Galeri Gambar
Galeri Audio
Galeri Video
Koleksi Perutusan
Statistik
Arkib
Pengumuman
Berita & Aktiviti
Hubungi Kami
Peta Lokasi
Borang Aduan/ Maklumbalas/ Cadangan
Direktori Jabatan
Direktori Jabatan
MS
EN
| Bahasa lain
|
Pautan Pantas
Laman Utama
Maklumat Korporat
Mahkamah Syariah Negeri Melaka
Profil
Latar Belakang
Dasar Kualiti
Visi, Misi & Moto
Logo Jabatan
Perutusan YAA Ketua Hakim Syarie Melaka
Piagam Pelanggan
Piagam Pelanggan MSNM
Pencapaian Piagam Pelanggan
Carta Organisasi
Senarai Ketua Hakim Syarie
Pengiktirafan
Majlis Bersama Jabatan (MBJ)
Kelab Kebajikan, Sukan & Rekreasi
Ketua Pegawai Digital (CDO)
Profil Bahagian
Unit Dasar dan Penyelidikan
Unit Khidmat Pengurusan dan Sumber Manusia
Unit Kewangan
Bahagian Sokongan Keluarga
Unit Teknologi Maklumat dan Komunikasi
Unit Sulh
Unit Rekod
Unit Pusat Sumber
Unit Pendaftaran dan Rekod
Profil Mahkamah
Mahkamah Rayuan Syariah
Mahkamah Tinggi Syariah
MRS Daerah Melaka Tengah
MRS Daerah Alor Gajah
MRS Daerah Jasin
MRS Sungai Rambai Daerah Jasin
MRS Masjid Tanah Daerah Alor Gajah
Kualiti Jabatan
EKSA
ISO
Perkhidmatan
Aplikasi Dalam Talian
Aplikasi Mudah Alih
Intranet MSNM
Sistem E-Daftar Surat
Sistem Pengurusan Rekod MSNM
Pengiraan Faraid
Sistem E-Syariah V3
Rujukan
Dasar & Pekeliling
Pekeliling KHS
Arahan KHS
Enakmen & Arahan Amalan
Enakmen
Arahan Amalan
Kadar Fi Dan Kos
Penerbitan
Alasan Penghakiman
Mahkamah Tinggi Syariah
Mahkamah Rendah Syariah
Risalah
Keratan Akhbar
Sumber
Dasar Keselamatan ICT
Tips Keselamatan ICT
Data Terbuka (Dataset)
Muat Turun Borang
Borang Awam
Borang Peguam
Pustaka Media
Galeri Gambar
Galeri Audio
Galeri Video
Koleksi Perutusan
Statistik
Arkib
Pengumuman
Berita & Aktiviti
Hubungi Kami
Peta Lokasi
Borang Aduan/ Maklumbalas/ Cadangan
Direktori Jabatan
Direktori Jabatan
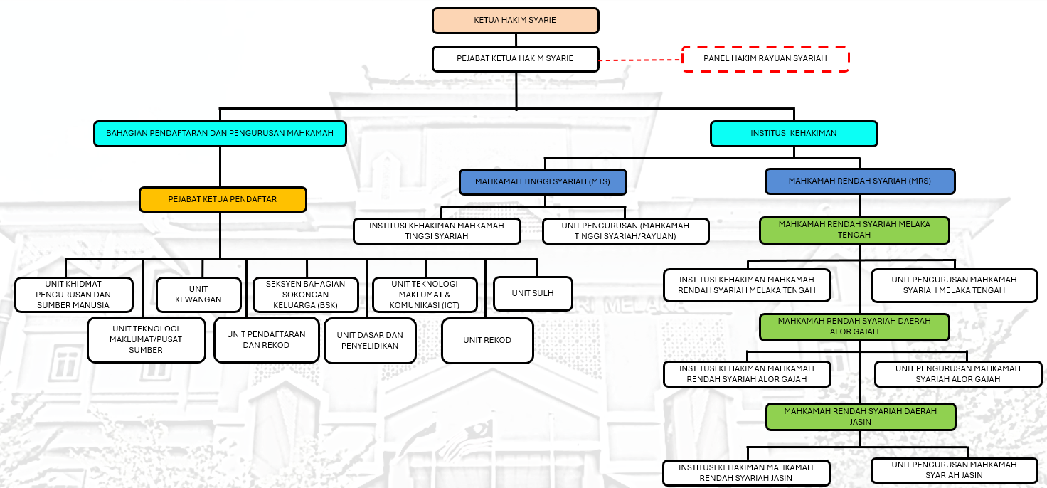
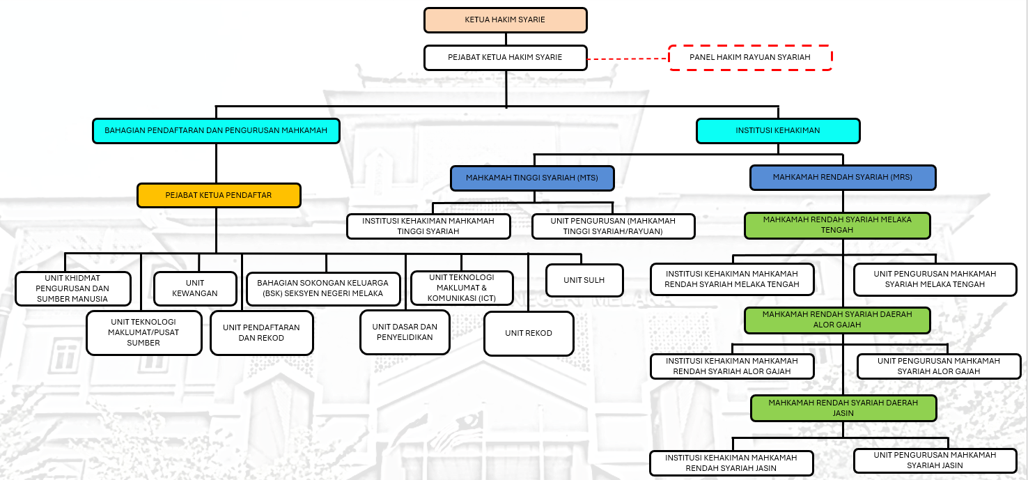
Carta Organisasi Mahkamah Syariah Negeri Melaka
Sedang Dikemaskini
Laman Utama
Maklumat Korporat
Mahkamah Syariah Negeri Melaka
Carta Organisasi
×
×
Orang Awam
Piagam Pelanggan
Pengurusan Kes
Etika Orang Awam
Rujukan Mahkamah Syariah
Muat Turun Borang
Sulh/Mediasi
Maklumbalas
Sokongan Keluarga
Soalan Lazim
Hubungi Kami
×
×
Peguam
Alasan Penghakiman
Rujukan Undang - Undang
Enakmen
Muat Turun Borang
Arahan & Amalan
×
×
Warga MSNM
Warga MSNM
Statistik
Aplikasi Atas Talian
Anugerah Pekerja Contoh
Muat Turun Borang
×
×
Penyelidikan
Statistik
Alasan Penghakiman
Rujukan Turath
Rujukan Mahkamah Syariah
Dataset
×
×
Dasar / Undang-Undang
Enakmen
Arahan Amalan
Kadar Fi dan Kos
Pekeliling Ketua Hakim Syarie
Arahan Ketua Hakim Syarie
×
×
Pautan Pantas
Menu
Sumber
Aplikasi Dalam Talian
Muat Turun Borang
Jawatan Kosong
Dasar Keselamatan ICT
Tips Keselamatan ICT
Data Terbuka (Dataset Negeri Melaka)
Muat Turun Borang
Borang Awam
Borang Peguam
Pustaka Media
Galeri Gambar
Galeri Audio
Galeri Video
Koleksi Perutusan
Statistik
Arkib
Pengumuman
Berita & Aktiviti
×
×
Agensi Negeri Melaka
×
×
Agensi Mahkamah Syariah Negeri
×
×
Agensi Persekutuan
×
×
Lain-Lain